格力变频通讯故障的维修
E6通讯故障原因
当连续一段时间(具体由通讯协议决定)室内机 没有接收到室外机发送的正确信号 , 则产生通讯故障并保护停机 。
通讯机制
首先内机向外机发送联络信号 , 经过室内外连接线传输给外机接收 。如果外机接收到该信号后 , 外机的绿灯会闪(2P以上采用倒扣电器盒的外机为:4个故障指示灯全亮) , 同时外机向内机发送通讯 。
涉及的方面
内机有没有发送信号;
外机有没有收到信号;
外机有没有发送信号;
内机有没有收到信号;
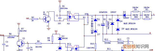
外机通讯电路图示

文章插图
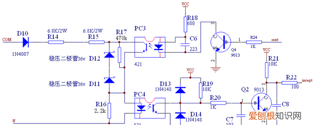
内机通讯电路图示

文章插图
通讯电路的故障判断
通讯故障首先需要检查内外机机型是否配套(具体内机搭配什么外机在内机的包装箱上有明确说明) 。然后检查是否存在室内外连接线接错松脱、加长连接线不牢靠或氧化的情况 。如两者均正常 , 可通过外机板指示灯显示情况来判断:
1、非倒扣电器盒的变频外机:
三灯均不亮;
三灯长亮(直接更换外机板);
只有绿灯闪烁;
外机有电 , 但压缩机不开没有通讯故障 , 而压缩机一开就有通讯故障 。

文章插图
注:
①:测试外机主芯片是否接收到室内机发送信号 。具体测试点 , 请参考相应的售后技术指南 。如果电压值在0—3.3V之间 , 说明内机已经发送了信号只是外机没有接收到 , 可以直接更换外机板;如果电压恒为高电平(3.3V左右)或者恒为低电平(0V左右)则可以测量外机接线板上中间的通讯线(2)对零线(N1)之间的电压 , 电压在0V至20V左右跳动说明内机有信号发送 , 外机没有接收到 , 属于外机故障 , 更换外机板 。如果没有变动 , 则说明内机根本没有发送信号 , 更换内机控制器;
②:测试外机主芯片是否向室内机返回通讯信号 。具体测试点 , 请参考相应的售后技术指南 。如果电压恒为高电平(3.3V左右)或者恒为低电平(0V左右)则说明外机芯片或则通讯电路的故障 , 直接更换外机控制器;
2、采用倒扣电器盒的变频外机(2P及2P以上机型):
4个故障指示灯和电源指示灯均不亮;
只有D30指示灯闪烁 , 其余3个故障指示灯均不亮 。

文章插图
具体处理流程如下:
【格力e6通讯故障的解决方法】倒扣电器盒的变频外机:

文章插图
推荐阅读
- 苹果手机拨号音如何进行取消
- 广州沃克斯顿 斯诺分
- 手机怎么改变照片大小kb,手机上可以如何改照片大小kb
- 要咋下一甜相机,甜蜜相机怎么下载
- 名表品牌排行榜前十名 顶级手表品牌排行榜
- 纪梵希包包正品价格 纪梵希包包
- 苹果手机回车键在哪里,苹果手机回车键怎么样打
- 江佟猜世界排名 江佟猜
- 史上最好看的美剧排名 美剧排行
