电机驱动(实例讲解电机驱动电路应该如何设计)
针对不同的电机,我们应该选择与之相对应的驱动 。简单地来说,功率大的电机应该选用内阻小、电流容许大的驱动,功率小的电机就可以选用较低功率的驱动 。电机驱动较常规的方法是采用 PWM 控制 。
常见的电机驱动有两种方式:
1.采用集成电机驱动芯片;
2.采用MOSFET和专用栅极驱动芯片 。
方案一、采用集成电机驱动芯片
通过电机驱动模块控制驱动电机两端电压来对电机进行制动,我们可以采用飞思卡尔半导体公司的集成桥式驱动芯片 MC33886 。MC33886 最大驱动电流为 5A,导通电阻为 140 毫欧姆,PWM 频率小于 10KHz,具有短路保护、欠压保护、过温保护等功能 。体积小巧,使用简单,但由于是贴片的封装,散热面积比较小,长时间大电流工作时,温升较高,如果长时间工作必须外加散热器,而且 MC33886的工作内阻比较大,又有高温保护回路,使用不方便 。

文章插图
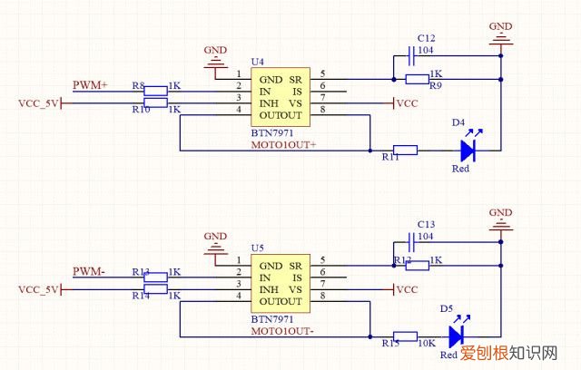
下面,着重介绍我们在平时设计驱动电路时最常用的驱动电路 。我们普遍使用的是英飞凌公司的半桥驱动芯片 BTS7960 搭成全桥驱动 。其驱动电流约 43A,而其升级产品 BTS7970 驱动电流能够达到 70 几安培!而且也有其可替代产品 BTN7970,它的驱动电流最大也能达七十几安!
其内部结构基本相同如下:

文章插图
每片芯片的内部有两个 MOS 管,当 IN 输入高电平时上边的 MOS 管导通,常称为高边 MOS 管,当 IN 输入低电平时,下边的 MOS 管导通,常称为低边 MOS管;当 INH 为高电平时使能整个芯片,芯片工作;当 INH 为低电平时,芯片不工作 。
其典型运用电路图如下图所示:

文章插图
INH一般使用时,我们直接接高电平,使整个电路始终处于工作状态 。
下面就是怎么样用该电路使得电机正反转 。假如当PWM1端输入PWM波,PWM2端置0,电机正转;那么当 PWM1端为0,PWM2端输入PWM 波时电机将反转!使用此方法需要两路PWM信号来控制一个电机!其实可以只用一路 PWM 接 PWM1 端,另外 PWM2 端可以接在 IO 端口上,用于控制方向!假如 PWM2=0,PWM1 输入信号时电机正转;那么当 PWM2=1是,PWM1 输入信号电机反转(必须注意:此时PWM信号输入的是其对应的负占空比) 。
以上的电路,对于普通功率的底盘,其驱动电流已经能够满足,但是对于更大功率的底盘,可能有点吃力 。尤其是当我们加的底盘在不停的加减速时,这就需要电机不停的正反转,此时的电流很大,还用以上的驱动电路,芯片会很烫!!这个时候就需要我们自己用 MOSFET 和栅极驱动芯片自己设计H桥!
方案二、大功率 MOS 管组成电机驱动电路
由于本人对这一部分的研究还不过深入,以下内容主要参考了“337实验室团队”对大功率MOS管组成的电机驱动电路的分析与设计 。
用这个方法电路非常简单,控制只需要一路PWM,在管子上消耗的电能也比较少,可以有效地避免多片MC33886 并联时由于芯片分散性导致的驱动芯片某些片发热某些不发热的现象 。但是缺点是不能控制电机的电流方向,在小车的刹车的性能的提升上明显有弱势,而且电流允许值也比较小 。
当我们按照下图接线时,也就是两路PWM输入组成H桥,则可以通过控制PWM1和PWM2的相对大小控制电流的方向,从而控制电机的转向 。
推荐阅读
- 历史中最美的5位皇后 历史上最美的皇后
- 心理障碍会导致思维混乱 思维混乱
- 芹菜炒肉万万不可直接下锅方法 芹菜炒肉丝
- 淘宝购物津贴怎么使用? 淘宝购物津贴怎么用
- 怎样描写人物肖像 肖像描写
- 教您腌制2种又脆又香萝卜干 萝卜干怎么腌好吃又脆
- 瑜伽的好处及作用 练瑜伽好处
- 多吃这10种碱性蔬菜 碱性的蔬菜
- 地中海风格有什么特点 地中海风格特点
