
文章插图
很多朋友学习Linux时,总是难在Linux命令上,而且每个命令又有非常多的用法,想要记住全部命令的用法,恐怕难于上青天 。
Linux命令作为Linux系统正常运行的核心,背会它=掌握Linux,但其实只需要记住最常用的即可 。
今天给大家总结一下Linux70个最常用命令,对照查询背诵,让你一次掌握Linux命令,学习Linux的朋友必备!
文档目录【70个Linux常用命令超全总结 linux常用命令】70个Linux命令,大致分为10大类,每一类包括若干条Linux命令,CTRL+F即可快速查询 。

文章插图

文章插图
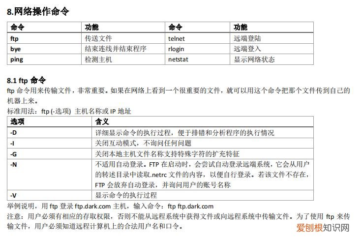
内容展示

文章插图

文章插图

文章插图

文章插图

文章插图

文章插图

文章插图

文章插图

文章插图

文章插图

文章插图

文章插图

文章插图

文章插图

文章插图
推荐阅读
- 微信聊天记录删除了怎么恢复?教你1招,方法很简单
- 附:全网最通俗易懂的mysql安装图解 mysql安装教程
- 岁岁常欢愉生日可以用吗 年年皆胜意岁岁常欢愉什么意思
- 四百米障碍通关技巧 400米障碍有哪些项目
- 400分能上什么样的大学,如何选择靠谱的专业?
- 黑龙江350-400分院校汇总 400分能上什么大学
- 2022年三月节假日时间表 三月份有什么节日
- 3匹空调一小时多少度电,一个月电费多少钱?
- 杨花柳絮图片 柳絮是柳树的什么
