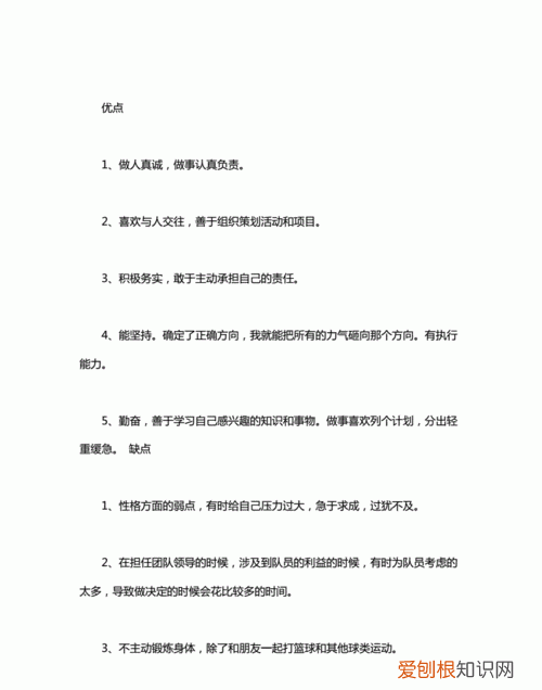
个人优势和劣势怎么写
【个人优势和劣势怎么写,工作能力及特长怎么写】1、优势:本人成熟稳重 。愿意吃苦耐劳,通过自己富有激情、积极主动的努力实现自身价值,能合理地统筹安排生活中的事务 。具备较强的逻辑思维和判断能力,对事情认真负责,有很强的责任心和团队意识 。自信、乐观,具有一定的创新意识和创造能力 。
2、劣势:金无足赤,人无完人 。十全十美的人在现实生活中是不存在的,可是每个人都有优点,也有缺点,既有长处,也有短处 。我一定会努力借鉴别人的优点和长处,争取实现自己的价值 。
优势,拼音是yōu shì,汉语词汇,意思是比对方有利的形势 。泛指处于较有利的形势或环境或在某些方面超过同类的形势,出自巴金《春天里的秋天》 。

文章插图
工作能力及特长怎么写相信大家在求职应征的时候都写过简历,但是简历的工作能力及其他专长要怎么写呢?下面就是一位在职场打拼多年,有着丰富经验的人给予的一些建议 。相信在看了他的工作能力及其他专长的书写会给你一些好的启发,会让你在以后的面试中顺利通过 。在n年的工作中积累了丰富的实践经验,和工作能力及其他专长 。有n年会展行业招商经验,系统地学习了国内外会展理论,有深厚的会展理论素养和招商方面的实际工作经验,熟悉中外会展市场及会展项目,善于策划项目,工作认真负责,业务能力、学习能力及执行力强,有良好的团队精神 。我的工作能力及其他专长有以下几点:◆具有较强的领导能力、业务工作能力、组织与协调能力、沟通能力、计划与执行能力 。◆具有娴熟的沟通技巧与团队建设和管理能力,极强的谈判能力及优秀的口头表达,能承受压力 。◆有较强的组织、协调、沟通、领导能力及出色的人际交往和社会活动能力以及敏锐的洞察力;◆具有很强的判断与决策能力,计划和执行能力;◆良好的团队协作精神,为人诚实可靠、品行端正、具有亲和力,较强的独立工作能力和公关能力 。当然,这些都只是纸上谈兵,大约是这个行业的一些招聘规则,不是很清楚你的具体情况,你应该对我上面的文字进行再加工和取舍成为符合你自己的一分简历,关于具体的修改简历方面的常识,你可以在千里马个人简历网的简历诊断栏目 。看看别人的简历的优势和不足在哪些地方,虽然没有你这个职位的简历,但是,多吸取一下别人的经验,我想,对你是有好处的 。
推荐阅读
- ai钢笔工具应该咋使用,ai怎么用钢笔工具抠图
- cdr插入图片怎样进行操作
- vivox20恢复出厂设置在哪
- 公司预警提醒严重吗,公司预警提醒4次严重
- 合香是什么
- ai应该咋建立剪切蒙版
- 景观设计说明包括哪些内容,别墅庭院景观设计说明怎么写
- 淘宝直播怎么开通
- 技术方案包含的内容有哪些
