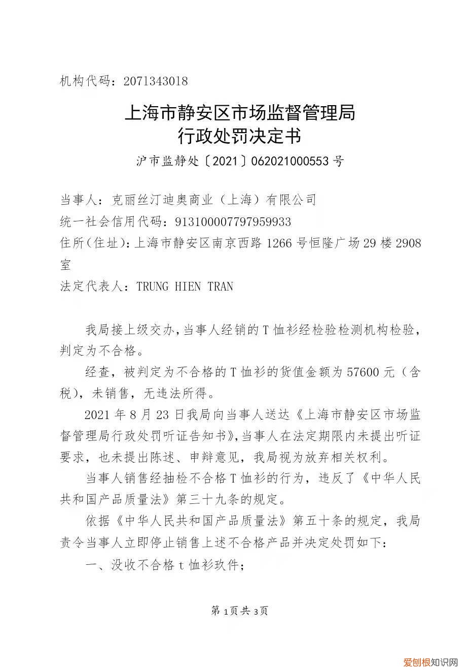
【迪奥分店因销售劣质T恤衫被罚1.92万元】每经编辑:李泽东
据上海市市场监督管理局网站消息,近日,上海市静安区市场监督管理局发出行政处罚决定书,当事人是克丽丝汀迪奥商业(上海)有限公司第四专卖店,因其生产、销售以不合格产品冒充合格产品被上海市浦东新区市场监督管理局罚款1.92万元 , 并没收违法所得约0.4万元 。
具体事由为,当事人销售由克丽丝汀迪奥商业(上海)有限公司发货的T恤衫 , 使用说明项目和纤维含量不合格 。

文章插图
罚单沪市监浦处〔2021〕152021000937号显示,经查,克丽丝汀迪奥商业(上海)有限公司第四专卖店于2020年9月25日上柜销售由克丽丝汀迪奥商业(上海)有限公司发货的货号为843T03TA428的T恤衫170/88A、165/84A、160/80A各一件 。2020年11月17日国家丝绸及服装产品质量监督检验中心到当事人现场抽检上述T恤衫170/88A一件,备样165/84A一件,并于2020年12月30日出具《检验报告》 。
检验结论:经抽样检测,本次产品质量监督抽查所检项目共14项,其中使用说明项目和纤维含量项目不符合FZ/T73020-2019《针织休闲服装》合格品、GB18401-2010《国家纺织产品基本安全技术规范》B类、GB/T5296.4-2012《消费品使用说明第4部分:纺织品和服装》、《纺织轻工产品2020年上海市进口产品监督抽查实施方案》的规定 , 综合判定为不合格 。
至案发,该迪奥专卖店销售不合格产品的货值金额为19200元,销售利润为4007.72元,故违法所得认定为4007.72元 。最终判定罚款19200元,没收违法所得4007.72元 。

文章插图
图片来源:视觉中国 VCG111326431594
上海市浦东新区市场监督管理局指出,克丽丝汀迪奥商业(上海)有限公司第四专卖店的上述行为违反了《中华人民共和国产品质量法》第三十九条“销售者销售产品,不得掺杂、掺假,不得以假充真、以次充好,不得以不合格产品冒充合格产品”的规定 。
据启信宝APP显示,今年9月,克丽丝汀迪奥商业(上海)有限公司生产、销售不合格T恤衫,曾被静安区市场监督管理局予以行政处罚,处以罚金5.76万元 。

文章插图

文章插图

文章插图

文章插图
每日经济新闻综合上海市市场监督管理局网站、启信宝APP、公开资料报道
推荐阅读
- 见证历史! C罗打入职业生涯第800粒进球,帮助球队逆转获胜
- 绿源电动车质量怎么样,排名第几?电动车价格1000-3000评测推荐
- 外星人Aw610M鼠标怎么样
- 科沃斯地宝x1怎么样?哪款更值得买?
- 汉王E1001智能办公本评测怎么样?
- u盘win11安装详细教程图解
- 天猫精灵cc10电池版和普通版区别对比怎么样,哪款性价比高更值得买?
- 索尼回音壁htst5000评测图文爆料
- 乐檬k12pro手机评测怎么样?
